您好,欢迎光临中国建材机械工业协会官网

微信公众号

联系我们
联系我们

《水泥回转窑大型构筑成形锻造轮带》团体标准征求意见

来源:中国建材机械工业协会

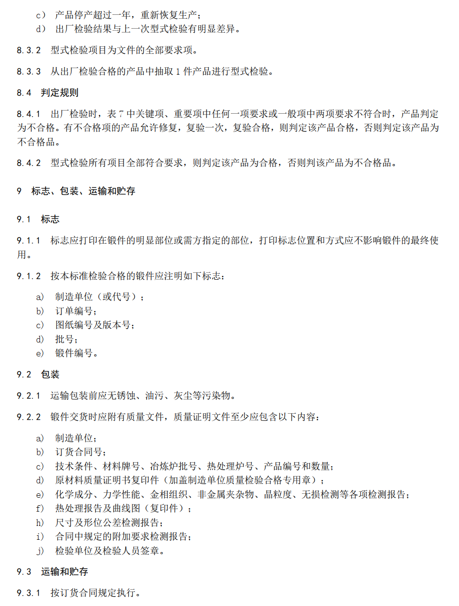
图片



图片

图片

图片

图片

图片

图片

图片

图片

图片

图片

图片

图片

图片

图片


团体标准(征求意见稿)意见回执单

 

标准名称


提出单位


联 系 人


联系电话


传    真


E-mail


 

修 改 内 容

序号

标准章条编号

意见/建议内容

































注:请于2021年6月4日前将意见反馈至:

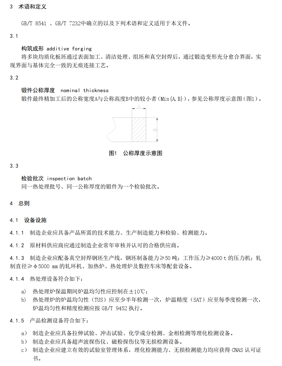
传真:0531-83809527;邮箱tech@iraeta.com。