您好,欢迎光临中国建材机械工业协会官网
微信公众号
联系我们
搜索
联系我们
首 页
关于协会
协会简介
协会章程
组织机构
理 事 会
监 事 会
分支机构
协会制度
信息公开
联系我们
新闻动态
通知公告
协会动态
会员动态
行业动态
国际资讯
政策法规
科技创新
科学技术推广
技术革新推广
专利奖
科技成果鉴定
示范创新平台
推广应用
标准质量
标准化组织
标准政策
国家标准
行业标准
团体标准
标准动态
标准申报
标准咨询
经济运行
行业数据
宏观数据
分析报告
在线调查
人才建设
行业培训
职业技能
党建工作
支部活动
学习园地
English
首页
>>
标准质量
>>
标准动态
标准质量
标准化组织
标准政策
国家标准
行业标准
团体标准
标准动态
标准申报
标准咨询
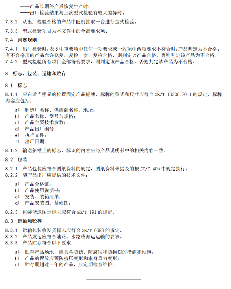
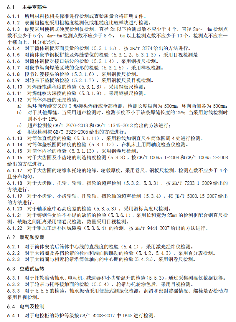
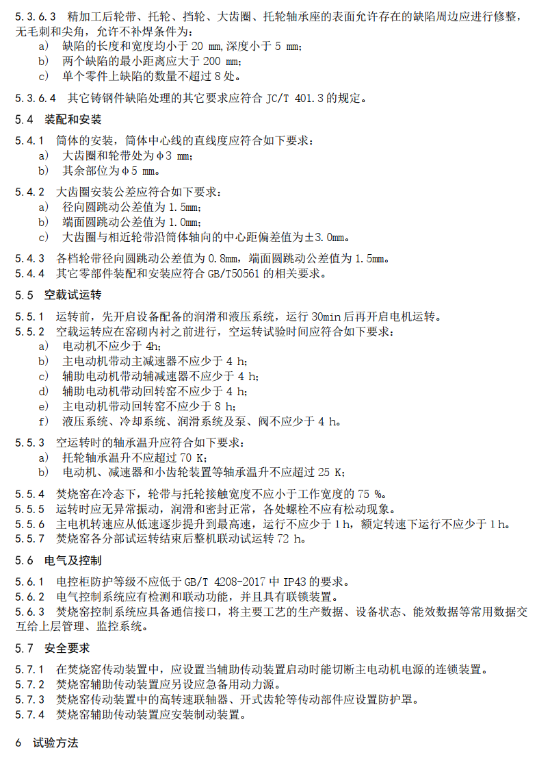
《固体废物焚烧用回转窑》团体标准征求意见
发布时间:2021-05-08
来源:中国建材机械工业协会
注:
请于2021年6月10日前将意见反馈至:
传真:0513-88792567;邮箱jshjwjd@126.com