您好,欢迎光临中国建材机械工业协会官网

微信公众号

联系我们
联系我们

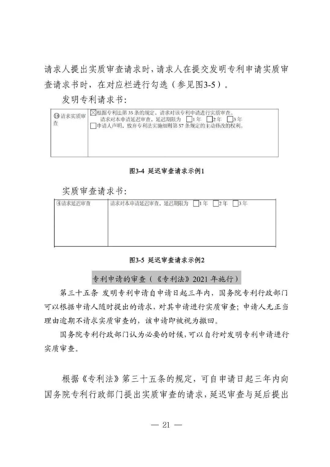
国知局发布《涉及标准的发明专利申请指引》

发布时间:2026-03-26 来源:国家知识产权局网站

涉及标准的发明专利申请指引

为深入贯彻落实《知识产权强国建设纲要(2021-2035年)》任务部署,引导规范国内外申请人撰写申请文件,提升专利申请质量,推动专利与国际标准制定有效结合,国家知识产权局组织编写了《涉及标准的发明专利申请指引》,供相关创新主体参考使用。

图片
图片
图片
图片
图片
图片
图片
图片
图片
图片
图片
图片
图片
图片
图片
图片
图片
图片
图片
图片
图片
图片
图片
图片
图片
图片
图片
图片
图片
图片
图片
图片
图片
图片
图片
图片
图片
图片
图片
图片
图片
图片
图片
图片
图片
图片
图片
图片
图片
图片
图片
图片
图片
图片



来源:国家知识产权局网站