您好,欢迎光临中国建材机械工业协会官网

微信公众号

联系我们
联系我们

关于举办建材机械装备企业数字化转型培训班的通知

发布时间:2023-10-10 来源:中国建材机械工业协会

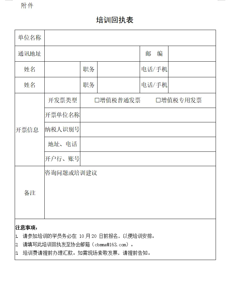
图片


一、培训内容

学习建材机械装备数字化转型的基础知识、核心概念和方法;了解数字化转型在建材机械装备企业的实际应用案例;探讨数字化转型中的技术创新和实践经验。

二、培训对象

建材机械及上下游企事业单位相关人员。

三、培训时间、地点

(一培训时间:1024日报到,25-27日三天培训(24 学时,含实验实训),28日上午疏散。

(二)培训地点:武汉理工大学

(三报到地点:维也纳国际酒店(武汉街道口理工店)(址:武汉市洪山区街道口珞狮路122号武汉理工大学孵化楼A

四、培训师资、结业证书

特邀武汉理工资深教师授课,并安排实验实训环节。培训结业,颁发由中国建材机械工业协会和武汉理工大学机电工程学院联合盖章的培训结业证书。

图片

图片

图片

图片