发布时间:2025-10-31 来源:工业和信息化部节能与综合利用司
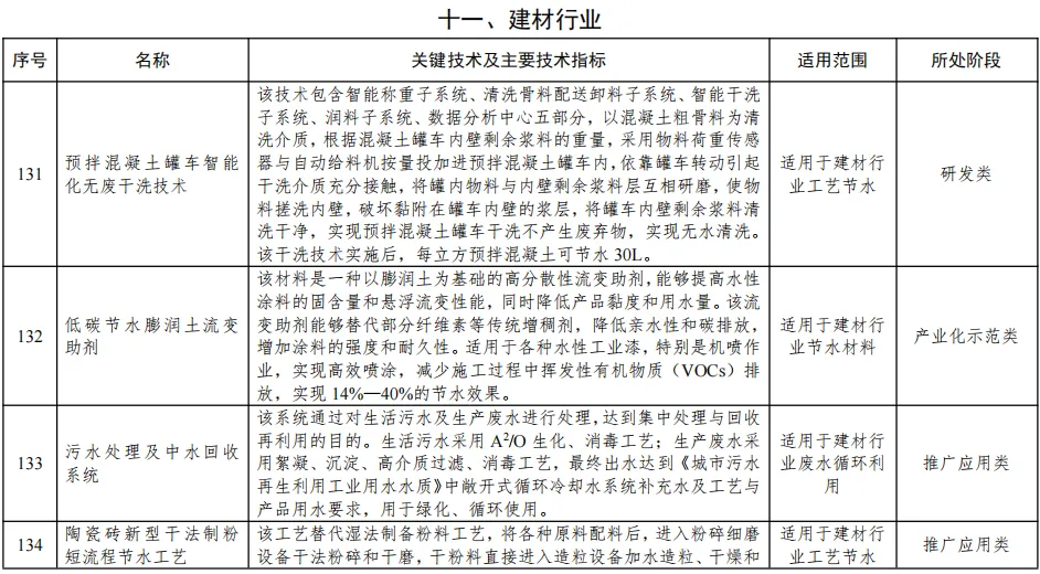
近日,工信部、水利部联合发布《国家鼓励的工业节水工艺、技术和装备目录(2025年版)》,涉及建材行业的工艺、技术和装备共7项,见下图。


2025年第32号
为贯彻落实《中华人民共和国水法》《节约用水条例》,加快先进节水工艺、技术、装备的研发和应用推广,提升工业用水效率,工业和信息化部、水利部编制了《国家鼓励的工业节水工艺、技术和装备目录(2025年版)》,现予公告。《国家鼓励的工业节水工艺、技术和装备目录(2023年)》《高耗水工艺、技术和装备淘汰目录(第一批)》同时废止。
附件:国家鼓励的工业节水工艺、技术和装备目录( 2025年版 )
工业和信息化部
水利部
2025年10月22日