发布时间:2025-08-05 来源:工信部
近日,工业和信息化部、人力资源社会保障部、住房城乡建设部、交通运输部、农业农村部、国家卫生健康委、应急管理部、市场监管总局八部门联合印发《机械工业数字化转型实施方案(2025—2030年)》,推动行业数字化转型智能化升级。
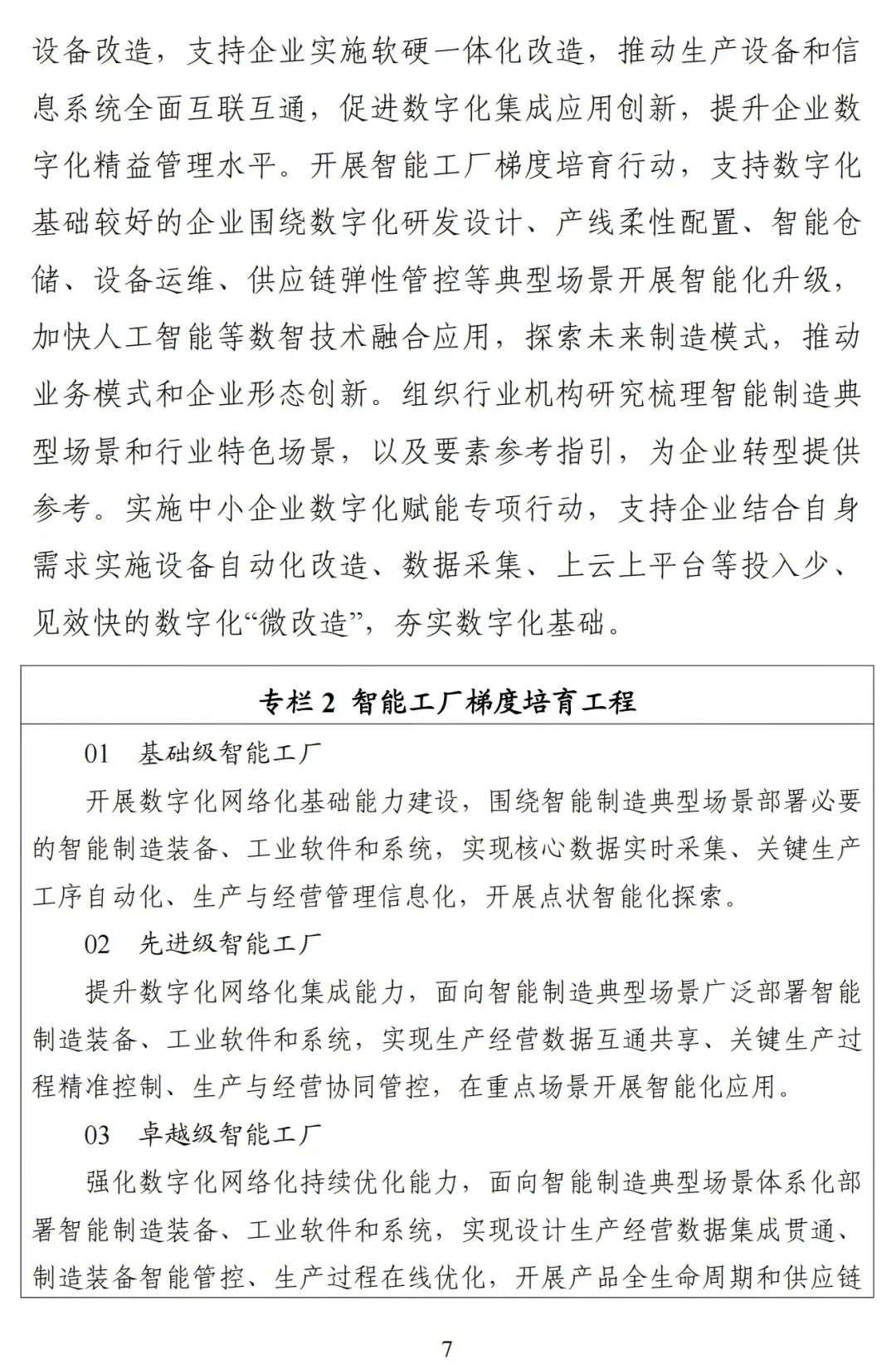
《方案》提出,到2027年,数智技术在产品研发设计、生产制造、经营管理、运维服务等环节广泛应用,智能制造能力成熟度二级及以上企业占比达50%,建成不少于200家卓越级智能工厂,培育一批既懂行业又懂数字化的系统解决方案供应商,形成不少于200个优秀场景化解决方案,服务能力显著增强。到2030年,机械工业规上企业基本完成一轮数字化改造,智能制造能力成熟度二级及以上企业占比达60%,建成不少于500家卓越级智能工厂,基本形成系统完备、安全可控的产品及服务供给体系,行业数字化智能化水平大幅提升。
《方案》从机械工业自身数字化转型和赋能其他行业数字化转型两个方面,围绕智能装备、智能制造和智慧服务“三大领域”,实施“四大行动”,提出12项重点任务,以智能制造为主攻方向,以装备技术与新一代信息技术深度融合为主线,以产品智能化、生产数智化、服务智慧化为抓手,聚焦企业发展和产业转型升级需求,坚持创新发展、安全可控,坚持场景牵引、问题导向,研制一批智能装备、建设一批智能工厂、拓展一批智慧服务,推动机械工业高端化、智能化、绿色化发展,为推进新型工业化提供坚实的技术装备保障。
各省、自治区、直辖市及计划单列市、新疆生产建设兵团工业和信息化主管部门、人力资源社会保障、住房城乡建设、交通运输、农业农村、卫生健康、应急管理、市场监管主管部门,国家矿山安监局各省级局: 现将《机械工业数字化转型实施方案》印发给你们,请结合实际认真抓好落实。 工业和信息化部 人力资源社会保障部 住房城乡建设部 交通运输部 农业农村部 国家卫生健康委 应急管理部 市场监管总局 2025年7月2日



















